好的课程需要有好老师予以呈现,需要教师具有与课程方案相匹配的课程领导力。园本教研,是教师解决教育实践中的具体问题,也是提高教师课程领导力的重要平台。在由上海市教委教研室组织实施的上海市提升中小学(幼儿园)课程领导力行动研究中,浦东新区冰厂田幼儿园作为参与这个项目的10家幼儿园之一,承担了“幼儿园教师教研团队与教师专业发展的研究”。
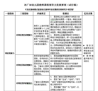
冰厂田幼儿园在保留部门教研和年级教研的基础上,增加分层教研,使每类教师在专业发展“最近发展区”得到有效的发展。与此同时,项目研究从帮助教师提高课程领导力的角度,在专家的引领下编制了《冰厂田幼儿园教师课程领导力要领》,包括课程理解力、课程设计力、课程实施力、课程评价能力四个一级指标十一个二级指标与二十七个检测点,作为教师日常课程实施和教学反思的指引,也有助于教研活动跳出就活动研究活动的现状,从课程的角度整体把握与反思教育实践。继《南西幼儿园课程领导力》专题之后,本期让我们聚焦冰厂田幼儿园教师课程领导力的实现之路。
冰厂田幼儿园在保留部门教研和年级教研的基础上,增加分层教研,使每类教师在专业发展“最近发展区”得到有效的发展。与此同时,项目研究从帮助教师提高课程领导力的角度,在专家的引领下编制了《冰厂田幼儿园教师课程领导力要领》,包括课程理解力、课程设计力、课程实施力、课程评价能力四个一级指标十一个二级指标与二十七个检测点,作为教师日常课程实施和教学反思的指引,也有助于教研活动跳出就活动研究活动的现状,从课程的角度整体把握与反思教育实践。继《南西幼儿园课程领导力》专题之后,本期让我们聚焦冰厂田幼儿园教师课程领导力的实现之路。

项目研究过程中使我感触最深的就是,课
程领导力虽冠有“领导”
之名,但它绝不是领导
个人成就的体现,能否
充分发现并调动每一位
教师的课程智慧,并将其凝聚成为全园课程发展的动力,才是园长课程领导力的最好表现。
>>点击阅读姚健:有爱的阳光园长
故事——成长尽在过程中
途径——教研,孕育我成长的沃土
工具——《要领》,指引前进的明灯
优化教研模式,开展分层教研和教研联动,从某种意义上说就是对幼儿园教师资源的重组。虽然从整体上来说,幼儿园师资处于十分年轻化的状态,然而,通过教研模式的改善,却在最大程度上盘活了教师这盘棋,让每位教师都能够在适合自己的团队中擦出新的火花,获得更好的发展。


- 新教师分层教研组活动案例:
一日活动中来园和运动环节的组织实施策略…………………………张叶敏 - 名师·后备分层教研组活动案例:
成为会沟通的教师,让师幼互动更有效 ………………………………黄敏君 - 年级教研组活动案例:
从细节出发,解读经典课例……………………………………………………俞静 - 年级组和分层组联动教研活动案例:
如何在游戏中有效地介入与支持 …………………………………俞瑾 钱珏桦 - 部门教研组活动案例:
混龄运动中幼儿结伴行为的观察与解读 ………………………………蔡春燕
《冰厂田幼儿园教师课程领导力要领》并非一份专业资料,它没有答案也不会告诉教师怎么去解决课程实践中的各种问题。可是,它却给教师们的课程观、课程实践的行动和反思提供了最全面的参考和指引。它如同一盏明灯,虽不能扶着教师走,却能为教师照亮前方的路。
项目成效与启示录
对教师课程领导力的提升,既要有标准引领,也要有标准检测,这是相辅相成的两个方面。标准,是“量杯”;检测,是“衡器”。具体标准与具体检测,可使课程领导力从模糊到清晰。

增强课程意识,助推专业成长
项目成效,最有发言权的莫过于教师们自己。冰厂田幼儿园在项目首位阶段,向全体教师发放了《教师课程领导力项目问卷》,让教师们从自己的视角,思考自身发展的同时,也对整个项目成效进行评价。数据显示:分层教研最大的有效性体现在有针对性地解决教育实际问题;94%的教师认为《要领》对其专业发展有帮助……>>看详细
是我们,而不是我——从园长眼中看项目的研讨历程
在课程领导力项目实施之初,我被问及地最多的问题就是“什么是课程领导力?”一线教师们在问我,教研组长们在问我,连中层干部们也在问我。也有不少教师质疑:“既然是课程领导力,那跟我们一线教师又有什么关系?”……>>看详细
开展分层教研活动,促进幼儿教师专业发展
学前教育界有句流行很广的话:“萝卜要烧肉”,意思是萝卜本身没啥滋味,只有和肉煮在一起才很美味,这确实是道人见人爱的名菜。但对萝卜而言,它的命运不应仅做一道菜,仅是等待着肉的来临,才能体现出它的价值……>>看详细

增强课程意识,助推专业成长项目成效,最有发言权的莫过于教师们自己。冰厂田幼儿园在项目首位阶段,向全体教师发放了《教师课程领导力项目问卷》,让教师们从自己的视角,思考自身发展的同时,也对整个项目成效进行评价。数据显示:分层教研最大的有效性体现在有针对性地解决教育实际问题;94%的教师认为《要领》对其专业发展有帮助……>>看详细
是我们,而不是我——从园长眼中看项目的研讨历程
在课程领导力项目实施之初,我被问及地最多的问题就是“什么是课程领导力?”一线教师们在问我,教研组长们在问我,连中层干部们也在问我。也有不少教师质疑:“既然是课程领导力,那跟我们一线教师又有什么关系?”……>>看详细
开展分层教研活动,促进幼儿教师专业发展
学前教育界有句流行很广的话:“萝卜要烧肉”,意思是萝卜本身没啥滋味,只有和肉煮在一起才很美味,这确实是道人见人爱的名菜。但对萝卜而言,它的命运不应仅做一道菜,仅是等待着肉的来临,才能体现出它的价值……>>看详细











